行政組織

當頁瀏覽人次:2567

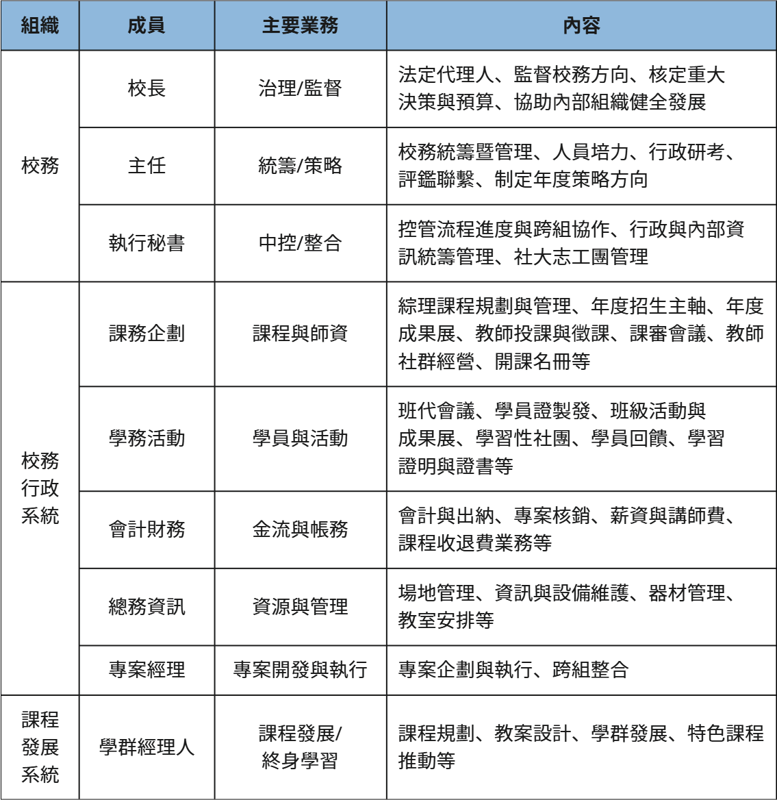
組織架構

港都社大以「校務會議」作為最高決策機制,在校務會議之下分為「教學系統」與「業務編組」兩部分,教學系統成立「課程發展委員會」,負責課程審議、 教師聘用決議等,並另聘課程委員若干。業務編組方面分為校務組、課務組、學務組以及總務組,由社團法人高雄市舊城文化協會聘任校長一位,其為社大的法定代理人以及協助內部組織健全發展;遴聘主任一位,統籌規劃校務、學務、課務、總務以及年度計畫研擬;主任之下置執行秘書一位,管理內部行政事務與襄助主任做業務控管。由於課程的開設是每一所社大的核心根本,故本校在執秘之下設置課務統籌一位,綜理課務組業務、年度招生規劃以及成果博覽會。

港都社大依行政業務編制的各組,校務組組員為校長、主任與執行秘書;課務組組員有課務統籌、課務企劃;學務組組員則是學務企劃、學務活動;總務組是總務行政、財務會計。港都社大 111 年起編制各組業務成員兼任「學群經理人」,負責各學群之課程規劃、教案設計、學員事務與學員經營。本校的組織架構與業務主責如圖所示。

業務編組

本校以「校務組」、「課務組」、「學務組」與「總務組」做為業務編組,每一組成 員 2-3 人,係針對課程規劃、教案設計、學員(社團)經營,進行系統化、專業化之落實;人事編制上,則依學校經營之需求進行工作人員之招募,並使其適才適所,藉由其專長與辦學理念相結合,進而達到社大工作者是一夥伴關係的群體。

課程審查委員會

本校每年常態性的春季班、秋季班,以及暑期班或是合作特別課程,均會透過課程審查委員會來審查各門課程。課程審查委員包括:社大校長、主任、協會理監事代表、社大學群經理人代表 2-3 人、教師代表 2-3 人、學員代表 2-3 人、外聘專家學者 2-3 人,分別針對四個學群的新課程內容進行審查,以及師資之遴聘。