報名須知

報名須知

  1. 114年度秋季班報名時間,114年6月16日起至114年8月29日

  2. 開課週:114年9月1日至9月6日,少部分課程開課日不同,依官網標示為主。


重要說明

  1. 為維護選課權益,繳費完成才算報名成功,詢問不列入正式名額也無法保留。
  2. 額滿之課程,恕不再接受轉帳報名及旁聽。
  3. 依高雄市教育局規定,高雄市社區大學應協助學員投保團體保險。若有戶外教學課程,學員應投保高雄市社區大學學員團體保險或旅遊平安險,拒絕投保前開保險之學員,社區大學應不受理參加課程活動。
  4. 為維護教學品質及環境,以及其他師生之權益,上課時請將手機靜音,並禁止攜帶寵物或其他非本課程學員來上課。
  5. 如有親友想要旁聽,請預先告知校本部並繳費,詳見旁聽規則
  6. 每週次課程最多以3小時計,全天課程視為二週次。
  7. 依教育部規定,社大課程一學分總時數為18小時,二學分36小時,依此類推。每次上課50分鐘可休息10分鐘,授課老師與學員說明後,亦可於課程中不休息,並提早下課。
  8. 本校課程經教育局核備,與學員間視為正式契約,實際上課日期及內容皆以課綱為準,若遇不可抗力因素(如:國定假日調整、補班日、颱風或其他突發狀況)無法如期上課,將依高雄市政府及主管機關的規定,配合本校風險評估,滾動式調整課程進行方式,包含:(1)延後開/上課、(2)轉換線上上課、(3)停課不予退費、(4)擇期回到校本部上課。
  9. 本校保有課程變更、異動之權利,如有調整以官網公告為準,並於Facebook粉專官方LINE或電話(07-588-1766)同步通知。請學員主動留意課程公告與上課時間。


換選、插班、旁聽

  1. 換選:
    • 已報名課程者,可於開課第二週上課前,依規定上網填寫換選未額滿課程,
    • 費用多退少補。
    • 每學期限換選一次。
  2. 插班:
    • 開課第三週次(含)起始入學者,學分費依課程所餘比例收取。
    • 不可換選其他課程。
    • 退課不予退費。
  3. 旁聽:
    • 採預先登記制,須先告知並完成繳費,切勿臨時帶親友去上課。
    • 每堂250元,超過三小時課程以兩週次*2計算,其餘課程衍生之費用另計。
    • 每人每學期最多旁聽2次。

現場報名

➡️ 港都社區大學校本部(永清國小內)

➡️ 報名日期:114年7月1日(二) – 114年8月20日(三)

➡️ 服務時間:週一至週五 14:00-18:00

➡️ 報名地點:永清國小1F社大辦公室(高雄市左營區左營大路2-2號)

 

⚠️
注意
校園白天有兒童出入,汽機車務必放慢速度
學期間15:40-16:30暫停進出

 


線上報名

  1. 點擊港都社大官網的”查看課程”在右上角登入學員,新生請先註冊,舊生請輸入”身分證字號+民國出生年月日或自設密碼”,登入後找到您想要報名的課程點擊”立即報名”。
  2. 點擊報名並於三天內完成付款,至官方LINE回報末五碼,才算報名完成!
    銀行代號:108(陽信銀行海光分行)
    戶名:社團法人高雄市舊城文化協會
    帳號:089-42-003110-0
  3. 有操作問題可先觀看網站內的”線上報名操作流程,若仍無法解決,
    請加入官方LINE詢問,我們將於 14:00 – 18:00 服務時間內盡速回答。

     

報名收據

為落實節能減碳,本校收據採取「無紙化」方式,學員可登入報名系統查看繳費狀況,如需紙本收據,請聯繫港都社大工作人員,本校再行列印交付。

收費辦法

  1. 新生報名費:200元 (未曾報名港都社大課程者)。
  2. 舊生報名費:100元 (曾報名港都社大課程之學員)。
  3. 保險費:215元,每學期僅需繳交1次。倘若已於高雄市其他社大投保,請提供他校投保證明,該學期於本校即可免繳。更多團體保險說明詳見團保Q&A
  4. 學分費:每1學分費1000元、2學分2000元、依此類推。
  5. 冷氣費:每1學分費150元、2學分300元、3學分450元,請詳閱114年秋季課程表,無冷氣之上課地點不收冷氣費。如無使用冷氣,該班級應於課程二分之一前提出退費。
  6. 場地費:依實際使用情形收取,請詳閱114年秋季課程表。
  7. 保證金:保證金課程報名時須繳交保證金,及其他報名費、場地費、冷氣費、保險費,課程結束後依規定申領保證金。詳見保證金退費辦法
  8. 課程衍生之收費項目:課堂內收取之材料費、講義費…等,由班級自行處理。待教師於開課說明後,學員可自行決定購買方式,社大不予代辦或發還費用。
  9. 費用計算:學分費(*優惠折扣)+場地+冷氣,另有報名費(新生200、舊生100)與保險費215元 = 課程收費金額。

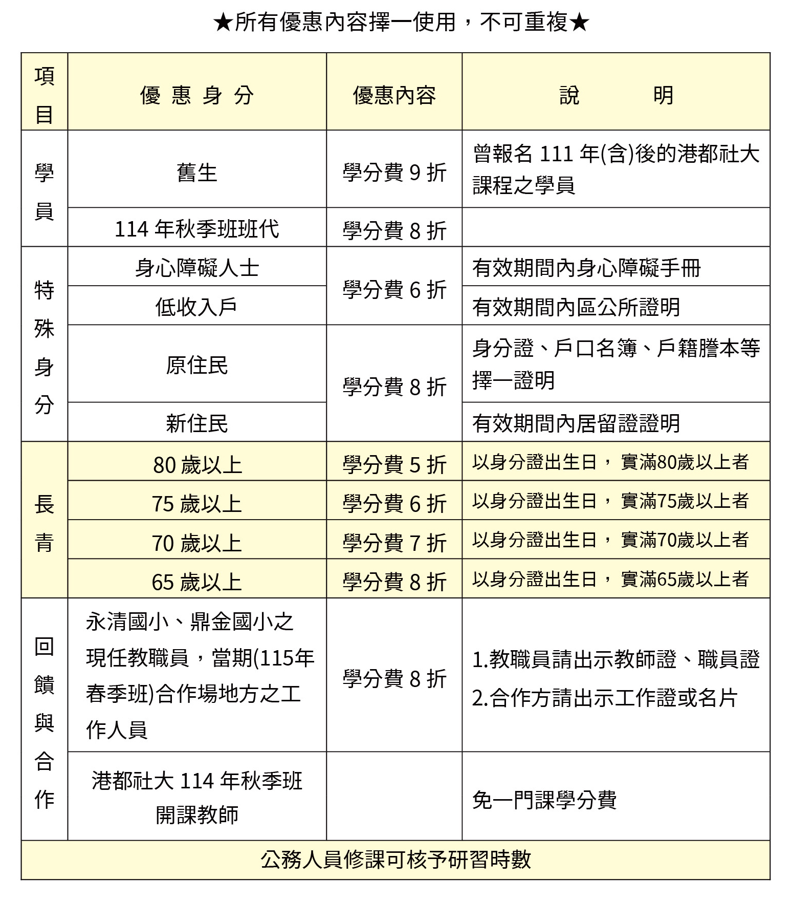
優惠方案


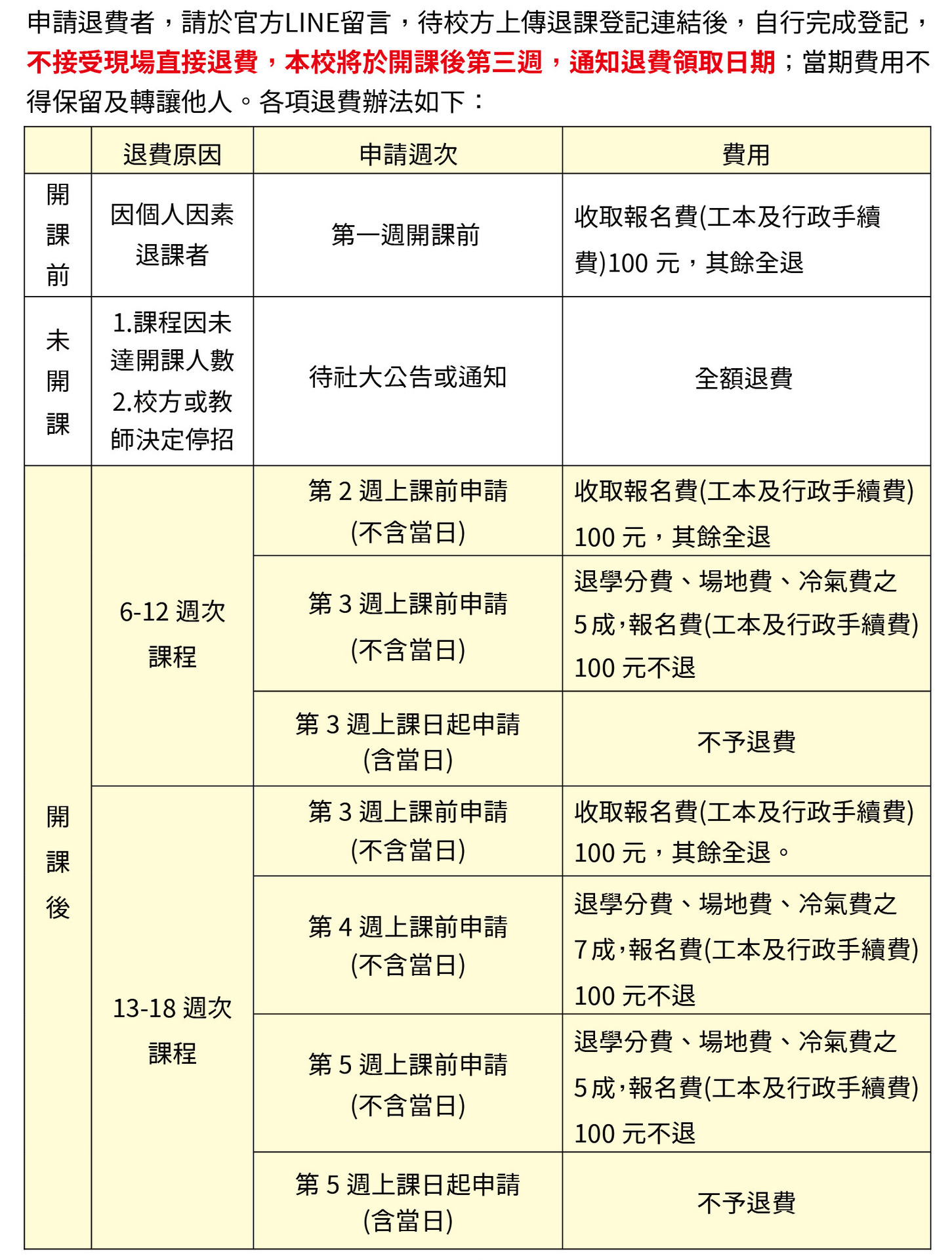
退費辦法

其他退費項目:

  1. 保險費:於9/19(五)18:00前完成退課申請手續者,可全額退費;逾期者因社大已統一進行投保,將不再另外退費。
  2. 保證金:該課程結束後,出席時數超過3/4者得予退還保證金(不含其他費用),不符合規定者不予退還。請學員於通知領取日期內,攜帶本人身分證至校本部領取保證金。
  3. 依教育部終身學習票券使用說明,使用終身學習票券者,若因個人因素退課,不另退還票券費用。
  4. 其他:因不可抗力之災害或不可歸責於本校之情事,課程因此停課或調整上課方式,退費皆依以上退費辦法辦理。

⚠️

注意

※報名前,應充分考量相關權益。

※所有退費皆以現金為主,若需轉帳退款者,需自行負擔15元銀行手續費。

※申請退費者請於本校通知領款日,攜帶身分證件前往校本部領取,若有變數請提前電話聯繫告知,並於2週內完成領取作業。

※課堂內收取之材料費、講義費、戶外教學保險費等課程衍生之收費項目, 需自行於班級處理,社大不予代辦或發還費用。